预约运输署牌照事务处服务网上示范

步骤 1 | 2 | 3(1) | 3(2)

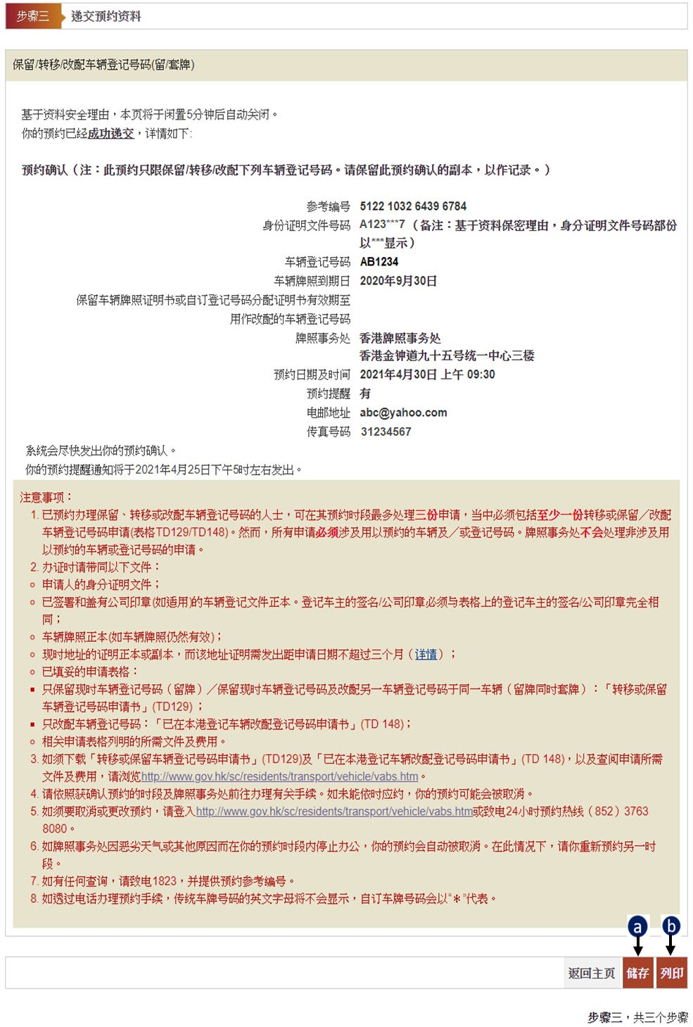
步骤三(2) – 要求收取预约确认
 按「储存」以储存你的预约确认
 按「列印」以列印你的预约确认
步骤 1 | 2 | 3(1) | 3(2)