| |
 |
|
預約運輸署牌照事務處服務 |
|
步驟
|
|
1 | 2
| 3
|
|
|
步驟二:更改或取消預約
|
|
|
如需更改牌照事務處或預約日期及時間資料,按「更改」,然後去 步驟三.
如需更改電郵地址或傳真號碼,按「更改」。 然後去 步驟三.
按「取消預約」後,按照畫面指示確定取消已完成的預約。
| |
更改牌照事務處或預約日期及時間
如需更改牌照事務處或預約日期及時間資料,按「更改」,然後請看下文顯示。
更改電郵地址或傳真號碼
如需更改 電郵地址或傳真號碼,按「更改」. 請看下文顯示。
如果要求收取預約提醒通知選擇「有」. 輸入電郵地址和傳真號碼.
按「繼續」。(往步驟三)。
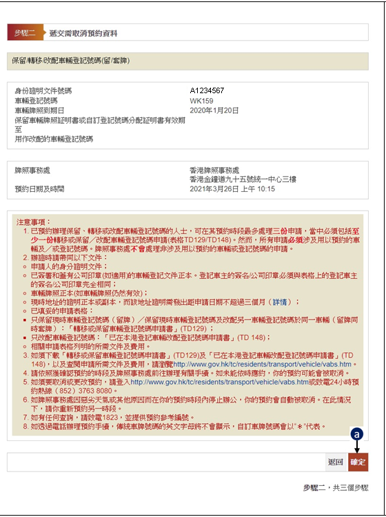
取消預約
按「取消預約」後,按照畫面指示確定取消已完成的預約。
按「確定」取消預約。
您的預約將被取消。
|
|
步驟
|
|
1 | 2
| 3
|
|
|
|