預約運輸署牌照事務處服務網上示範

步驟 1 | 2 | 3(1) | 3(2)

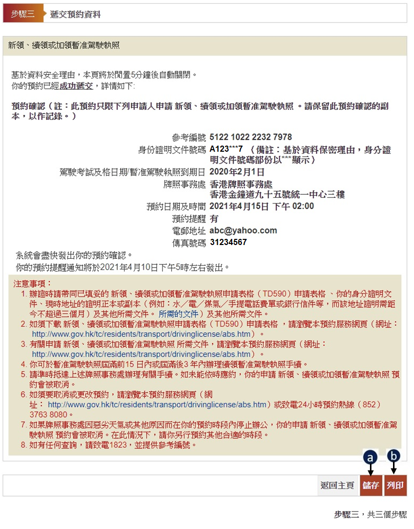
步驟三(2) - 要求預約確認
 按「儲存」以儲存你的預約確認
 按「列印」以列印你的預約確認
步驟 1 | 2 | 3(1) | 3(2)